员工公告

当前位置: 网站首页 > 通知公告 > 员工公告 > 正文

2022年yl永利集团官网登录老员工创新创业培育项目评审结果公示

来源:yl永利集团官网登录 发布时间:2022-05-20 浏览量:

各班级:

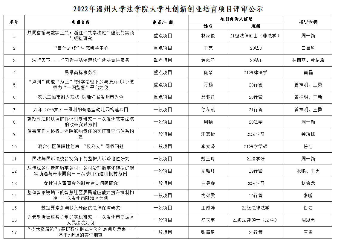
根据《yl永利集团官网登录关于开展2022年度老员工创新创业培育项目立项申报的通知》要求,经员工本人申请,公司专家评审评定,共评选出重点项目6项,一般项目11项,现将立项结果予以公示。



如有异议,请于公示期内与公司联系。

公示时间:2022年5月21日至5月25日

联系人:黄老师,联系电话:86591551

yl永利集团官网登录

2022年5月20日



   2022年yl永利集团官网登录老员工创新创业培育项目评审结果公示.xlsx